Поиск по сайту:

 


По базе:  

микроэлектроника, микросхема, микроконтроллер, память, msp430, MSP430, Atmel, Maxim, LCD, hd44780, t6963, sed1335, SED1335, mega128, avr, mega128  
  Главная страница > Статьи > Компоненты фирмы IR




логотип фирмы IR

Питер Н. Вуд

Схема балласта люминесцентных ламп с использованием пассивной коррекции коэффициента мощности (P.F.C.) и управление пик-фактором

I. Введение

Стандарты качества электрической мощности распространяется во всем мире с целью достижения максимальной эффективности использования всей производимой энергии. Ввод новых мощностей в дополнение к имеющимся связан с возрастающими трудностями и большими затаратами из-за ограничений, накладываемых окружающей средой, поэтому ответственность за эффективное использование мощности ложится скорее на потребителей чем на производителей электроэнергии.

В сетевых конверторах, к которым относятся электронные балласты, более не допускаются низкие значения коэффициента мощности и высокие гармоники тока, генерируемые в силовую электрическую сеть. Действительно, все виды аппаратуры, где они используются, от двигателей до телевизоров и компьютеров в настоящее время или в ближайшем будущем должны будут соответствовать требованиям качества мощности.

Обычно требуется, чтобы электронные балласты подчинялись техническим требованиям качества мощности, например стандарту IEC-1000-3, который устанавливает максимальные пределы гармоник токов до 39-ой гармоники .

Другие страны будут создавать технические требования качества мощности, аналогичные Европейскому стандарту IEC1000, поэтому ожидается, что мировой рынок осветительной аппаратуры будет иметь аналогичные требования.

II. Способы коррекции коэффициента мощности

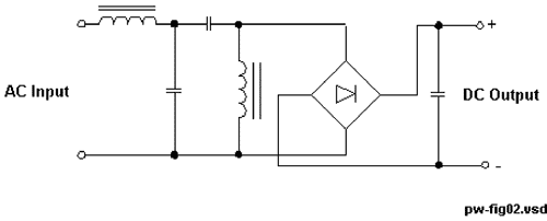
Существуют два основных вида схем улучшения коэффициента мощности: активная и пассивная. Типичная схема активной коррекции коэффициента мощности генерирует стабилизированный постоянный ток, но с более высоким напряжением, чем максимальное пиковое напряжение источника переменного тока, и использует простую конструкцию с добавление напряжения, показанную на рис. 1.

Конструкция с добавлением напряжения, представленная на рис. 1, может работать на постоянной высокой частоте с непрерывным током индуктора, или в режиме критической проводимости, где допускается, что индуктор разряжается до нулевой энергии к началу нового цикла зарядки. Большая часть выпускаемых управляющих ИС относится к последнему типу. Схема активной коррекции коэффициента мощности полностью достигает гармонического соответствия, но стоимость дополнительных схем часто бывает неприемлемой при массовом производстве недорогих балластов.

Схема активной коррекции коэффициента мощности

Рис. 1. Схема активной коррекции коэффициента мощности

С другой стороны, схемы пассивной коррекции коэффициента мощности рабо-тают на промышленных частотах (50 или 60 Гц) , используя конденсаторы и катушки индуктивности с сердечником из электротехнической стали, настроены на частоту напряжения сети питания в схемах фильтра нижних частот или полосового фильтра. К сожалению, физический размер и вес этих фильтров на промышленных частотах дела-ет их непривлекательными, особенно, если учесть, что остальная часть балластных схем может быть меньше компонентов, чем в корректоре коэффициента мощности!

L-C схема пассивной коррекции коэффициента мощности

Рис. 2. L-C схема пассивной коррекции коэффициента мощности

Другой новый способ достижения улучшенного коэффициента мощности (более 95%) с использованием простой и недорогой схемы представлен на рис. 3.

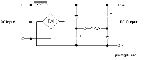
50 % ограничительная с заполнением схема пассивной коррекции коэффициента мощности

Рис. 3. 50 % ограничительная с заполнением схема пассивной коррекции коэффициента мощности

В этой схеме конденсаторы фильтра заряжаются последовательно через диод и резистор в каждой полуволне выпрямленной сети переменного тока. Каждый конденсатор заряжается до половины пикового напряжения переменного тока минус три падения напряжения на диодах - два в мостовом выпрямителе, а одно на диоде между двумя конденсаторами. Назначение резистора - снизить пики на кривой тока при зарядке конденсаторов.

Поскольку каждый конденсатор заряжается до половины пикового напряжения переменного тока, то они питают выходной ток только после того, как напряжение на шине примет синусоидальную форму сигнала вплоть до Vpeak/2. В это время конденсаторы по-существу являются параллельными и питают ток нагрузки до тех пор, пока входное выпрямленное переменное напряжение снова не превысит значение Vp/2 в следующей половине цикла. Скважность при разряде для этих конденсаторов состав-ляет приблизительно 37% с последующим реактивным периодом, во время которого нагрузка питается непосредственно от выпрямленного входного переменного напряжения. На пике входного переменного напряжения существует дополнительный ток для подзарядки конденсаторов до Vpeak. Величина и продолжительность этого тока зависит от глубины разрядки и параметра резистора в схеме зарядки.

L-C схема на клеммах источника питания переменного тока является фильтром выбросов от инвертора при переключении, которые обычно появляются в сети переменного тока. Кроме того, она сглаживает ступеньки на кривой тока в ограничивающей с двухсторон сигнал схеме пассивной коррекции коэффициента мощности.

Несмотря на то, что эта схема дает достаточно хорошее значение коэффициента мощности (более 0,95), а гармоники могут быть сглажены входным фильтром LC, основным недостатком этой схемы является 50% пульсация напряжения на шине, что в типичной балластной схема приводит к значению пик-фактора выше 2,1.

Примечание:
Производители ламп рекомендуют максимальное значение пик-фактора, равное 1,7, но даже оно может привести к некоторому уменьшению срока службы лампы.

В настоящее время производится много дешевых балластов, аналогичных тому, что приведен на рис. 4. Некоторые из них управляются автогенераторными драйверами, например IR 2153. В других используется известный запуск токовым трансформатором, однако все они имеют аналогичную форму сигнала тока лампы. Для таких приборов типичен ожидаемый срок службы лампы менее 5000 часов, даже если при поджиге лампы используется предварительный подогрев.

Примечание:
При измерении тока лампы в этой схеме оба вывода катода пропускаются через токовый зонд. Ток нити лампы откалиброван и измеряется только истинный ток дуги лампы.

Очевидно, что ток лампы прямо пропорционален напряжению на лампе, а следовательно на шине. Срок службы лампы укорачивается не только за счет 50% пульсации напряжения на шине ограничивающей схемы пассивной коррекции коэффициента мощности, но и за счет изменений в истинном напряжении в сети переменного тока. Таким образом балласт, расчитанный для обеспечения номинальной мощности на лампе при номинальном напряжении сети, реально будет обеспечивать либо недостаточную яркость свечения при пониженном напряжении сети либо пониженный срок службы лампы при повышенном напряжении.

Поэтому необходим дешевый балласт, который сохранит постоянный ток лам-пы во всем диапазоне значений напряжений сети переменного тока (~ 150 В - 270 В в некоторых районах мира) и включает в себя достаточно быструю схему считывания тока чтобы регулировать на частоте 120 Гц схему с 50% заполнением .

На рис. 4 предоставлена простой автогенераторный балласт, где частота пере-ключения определяется значениями RT и CT и задается нижеследующим уравнением:

fпр = 1
----------------------------------
1,38 х СТ (RT + 75 Ом)

Схема на рис. 4 фиксирует частоту, но отсутствует предварительный разогрев катодов лампы и, следовательно не рекомендуется использование таких балластов в лампах для которых важен срок службы.

Электронный балласт без регулирования пик-фактора

Рис. 4. Электронный балласт без регулирования пик-фактора

Предварительный разогрев в балластах люминесцентных ламп может дости-гаться использованием частоты превышающей рабочую частоту тока в лампе в течение рассчитанного периода времени, обычно около 1 секунды, а затем путем снижения частоты в направлении резонанса для зажигания ламп с нагретыми катодами.

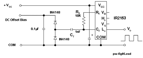
Схема генератора, представленная на рис. 5, обладает этой возможностью, если опорное напряжение приложено к времязадающему конденсатору. Последующее описание принципа действия схемы реализацию этой возможности.

Управление частотой  смещающим опорным напряжением

Рис. 5. Управление частотой смещающим опорным напряжением

III. Работа генератора, управляемого напряжением, с использованием управ-ляющих ИС IR215х

ИС IR2155, 2151, 2152, 2153 являются автогенераторными драйверами со сдвигом уровня, включающими генератор аналогичный всегда популярный ИС таймера серии 555.

Этот генератор использует времязадающий конденсатор и резистор и переключается когда конденсатор заряжается и разряжается до напряжений 1/3 Vcl и 2/3Vcc. Все управляющие ИС IR215х имеют внутренний зенеровский уровень Vcc около 15,6 В (постоянное напряжение), поэтому истинные уровни переключения выводов CT со-ставляют 5,1 и 10,2 В, соответственно, а это означает, что времязадающий конденсатор заряжен и разряжен при напряжении 10,2 - 5,1 В = 5,1 В при достижении напряжений переключения.

При добавлении переменного опорного напряжения к времязадающему конту-ру, истинное изменение напряжения на времязадающем конденсаторе синхронизации уменьшается на величину этого опорного напряжения. Таким образом, если опорное напряжение составляет, например, 3 В, то конденсатор заряжается и разряжается в диапазоне значений 5,1-3=2,1 В, поэтому очевидно, что для процесса где D V равно 2,1 В, потребуется меньше времени, чем когда D V равно 5,1 В.

Поскольку RT и Vcс являются постоянными, то можно легко видеть, что время достижения уровней переключения 5,1 и 10,2 В уменьшается примерно на 60%, следовательно, частота переключения также должна возрасти на 60%.

Кроме того, очевидно, что опорное напряжение переменного тока равно опор-ному смещению постоянного тока + 2VF диода IN 4148. Отметим также, что при изменении опорного смещения потоянного тока, нижний вывод CT принимает значение смещения постоянного тока, но на возросший заряд это не влияет.

Графики рис. 6 представляют собой экспоненциальные кривые, зависимости заряда на С1, когда заряд идет через R1 от фиксированного напряжения Vcс. Вследствие этой нелинейности метод управления с помощью опорного напряжения не подходит для применения в разомкнутом контуре, в котором необходимо использовать часть вы-прямленного напряжения рис. 4 в качестве управляющего параметра.

Зависимость частоты от компенсирующего смещения ДС

Рис. 6. Зависимость частоты от компенсирующего смещения ДС

Однако, когда используются схемы с замкнутым контуром, где управляемым параметром является ток лампы, нелинейность становится переменной второго порядка малости, при условии, что существует достаточно большой коэффициент усиления обратной связи, чтобы подавить эффекты второго порядка.

С точки зрения температурной стабильности два диода в схеме опорного сигнала стремятся уменьшить опорный сигнал переменного тока при высокой температуре, немного снижая таким образом частоту. Этот сдвиг может быть скомпенсирован выпрямлением формы кривой тока лампы с помощью аналогичного диода, который стремится увеличить напряжение считывания постоянного тока , а с ним и рабочую частоту.

Схема, представленная на рис. 7, показывает, каким образом это достигается когда температурный коэффициент близок к нулю.

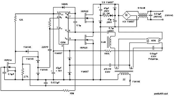
Схема, использующая принудительное регулирования тока лампы 40 Вт балластом с предварительным нагревом и диапазоном входного напряжения от  180 до 280 В (переменного тока)

Рис. 7. Схема, использующая принудительное регулирования тока лампы 40 Вт балластом с предварительным нагревом и диапазоном входного напряжения от 180 до 280 В (переменного тока)

Используя вышеописанный метод управления, можно спроектировать балласты для люминесцентных ламп с коэффициентом мощности выше 0,95, с ТНД (полный коэффициент гармоник) менее 15% , пик-фактором менее 1,7 без дополнительного ус-ложнения и значительного увеличения цены конструкции за счет применения активного повышающего корректора коэффициента мощности и возможностью адаптации к широкому диапазону входного напряжения, т.к. управляемым параметром является только ток лампы.

Конечно, поскольку ток лампы регулируется этой схемой, необходим лишь не-большой шаг по замене резистора-датчика изменяющегося тока для реализации регулирования яркости лампы, которая сохраняя состояние предварительного разогрева дополнительно может быть зажжена и будет работать в режиме регулирования освещенности.

Схема на рис. 7 работает в очень широком диапазоне входного напряжения пе-ременного тока и обеспечивает яркости. Ограничительная с 50% заполнением схема пассивной коррекции коэффициента мощности, представленная на рис. 3, используется для запитывания положительной шины, имеющей размах пульсирующего напряжения от 160 до 330 В при удвоенной промышленной частоте.

Небольшой трансформатор тока используется для считывания тока дуги лам-пы, и несмотря на то, что на рис. 7 это выглядит сложно, он реально является просто тороидом с одной обмоткой и с обоими катодными выводами, проходящими через тороид с образованием одновитковых противофазных обмоток. При работе противофазные обмотки подавляют токи катодов лампы, оставляя только ток дуги в качестве измеряемого параметра. Сам тороид представляет собой малый ферритовый сердечник, такой, какие используются в балластных схемах с трансформаторным возбуждением, стоимостью около 0,1$.

Вторичная обмотка создает напряжение на резисторе 2,7 К, пропорциональное току лампы, и это напряжение используется в качестве опорного смещения для управления частотой генератора, как описано на рис. 5.

Постоянная времени схемы управления составляет менее 100 мс, что достаточ-но для регулировки вида кривой тока к мгновенным значениям 50% заполненного ограниченного напряжения. Управляющая цепь помогает достичь значения пик-фактора лампы ~ 1.6, по сравнению со значением выше 2.1 без регулировки тока лампы.

IV. Предварительный разогрев

Опорное смещение постоянного тока может также использоваться для управ-ления частотой при предварительном разогреве лампы. Малый n-канальный МОП ПТ в сочетании с цепочкой RC с постоянной времени 1 секунда дает максимальное опорное смещение, т.е. максимальную рабочую частоту в период предварительного разогрева. Поскольку напряжение затвора возрастает выше порогового напряжения VTН, МОП ПТ медленно включается и снижает рабочую частоту за счет уменьшения опорного напряжения. В течение этого колебания частоты, лампа мягко стартует и результирующий ток лампы затем регулируется опорным напряжением в режиме замкнутого контура.

Для достижения максимального срока службы лампы предварительный разо-грев нити катодов лампы должен достигать температуры 700 °С (красный нагрев) во время поджига. Период времени для предварительного разогрева составляет обычно одну секунду или менее, что делает важным передачу максимальной энергии за это время. Должно казаться, что единственным результатом является повышение напряжения на нити катода, но, к сожалению, из-за этого возникает электрическая дуга между контактами, в которых крепится нить катода и некоторой точкой на самой спирали нити катода, что вызывает белое свечение точки на нити катода. Это очень вредно для лампы и приводит к почернению концов лампы и, в конечном счете, к перегоранию нити катодов, что сильно уменьшает срок службы лампы.

В течение цикла предварительного разогрева, нити катодов нагреваются постоянным током при нарастающем напряжении, которое апроксимируется отношением 4:1, определяемым отношением сопротивлений горячей и холодной нити катода. Поскольку частота линейно уменьшается в период поджига лампы горячие нити получают дополнительное напряжение при приближении к резонансу тока. Это добавочное напряжение гарантирует, что нити достигнут необходимой температуры 700 °С поджига лампы. После зажигания лампы ток ведет себя как при индуктивной нагрузке. Ток конденсатора при нормальной работе является низким и нити нагреваются при пониженном напряжении, что максимально увеличивает полную эффективность (см. рис. 8).

Примечание:
Температура нити поддерживается главным образом током дуги при стационарном режиме работы.
Зависимость напряжения на нити от времени Зависимость напряжения на нити от времени
Мягкий поджиг после прогрева в течение 1,25С

Рис. 8. Зависимость напряжения на нити от времени

Из рис. 8. Видно, что отсутствует большой выброс тока при старте лампы, что помогает удлинить срок службы лампы. Форма кривой тока лампы на рис. 9. показывает расширение в точке поджига и постепенное увеличение тока вплоть до стационарного режима. Кроме того, показано регулирование тока лампы в зависимости от больших пульсаций 120 Гц на выходе полумостового инвертора. Измерения формы кривой тока дают значения пик-фактора меньше 1,63, где:

СF (пик-фактор) = Пиковый ток/Действующее значение тока = 130 мА/180 мА= 1,625

Значения пик-фактора менее 1,7, которые рекомендуются производителями ламп, максимально связанные с мягким стартом, как показано в этом балласте, приводят к максимальному ожидаемому сроку службы лампы.

На рис. 9. отмечено 50%-ное напряжения пульсаций на выходе инвертора. Сравним это с верхней кривой тока. Показанный ток лампы управляется колебанием частоты, как описано в данной статье по применению. Эта форма кривой тока определяет ток в лампе с пик-фактором, равным 1,625.
Изменение тока лампы до установившегося значения после мягкого поджига
Изменение тока лампы до установившегося значения после мягкого поджига
Изменение тока лампы до установившегося значения после мягкого поджига
Ток лампы
Выходное напряжение полумостового инвертора
Изменение тока лампы до установившегося значения после мягкого поджига

Рис.9 Ток лампы

V. Работа при напряжении сети переменного тока 100 В - 120 В

Основной проблемой в работе балласта при напряжении сети переменного тока 100 В - 120 В является неоходимось повышения напряжения на лампы выше напряжения сети. Необходимо обязательно использовать методы для повышения высокой частоты источника питания лампы. Одним из таких методов является использование повышающего трансформатора, но это значительно увеличивает стоимость. Другой метод использует добротность Q цепи лампы для повышения напряжения при частотах, немного превышающих резонансную частоту. В случае схем с разомкнутым контуром, в которых не используется управление с обратной связью, стабилизация этой рабочей точки является почти невозможным. Тем не менее, когда используется регулирование тока лампы при уменьшенных напряжениях на шине формируемой из сетевого напряжения переменного тока 120 В, рабочая точка может быть стабилизирована, но на нижней границе напряжения может быть недостаточная добротность Q схемы для поддержания надежной работы и гашения лампы.

Для балластов, используемых с лампами, требующими более высокого рабоче-го напряжения, чем напряжение сети переменного тока, следует использовать схему активной повышающей коррекции коэффициента мощности.

Вообще, лампа более высокой мощности имеет более длинную трубку, по-скольку ток дуги является постоянным для ламп с одним и тем же диаметром трубки в серии изделий. Компактные лампы имеют трубки малого диаметра и полная длина ду-ги также мала. Эти лампы обычно работают в диапазоне действующих значений напряжения 80-100 В и поэтому подходят для использования в случае метода управления током с ограниченным заполнением, работающим от переменного напряжения сети ~100-120 В. Компактный балласт такого типа может работать от универсальных сете-вых входов от 85 В до 280 В переменного тока, используя 500-вольтовые МОП ПТ, хотя при этом появляется расплата в виде RDS(on) при нижних входных напряжениях. Поэтому преимущественно следует проектировать для специфического диапазона входных напряжений, например, от ~85 до 130 В или от ~180 до 280 В .

Независимо от типа схемы коррекции коэффициента мощности (активной или пассивной), регулирование тока лампы обеспечивает лучшую работу лампы, а следовательно, более продолжительный срок службы лампы.

Винегрет




 
Впервые? | Реклама на сайте | О проекте | Карта портала
тел. редакции: +7 (995) 900 6254. e-mail:info@eust.ru
©1998-2023 Рынок Микроэлектроники